トップページ > 県政情報 > 広報・広聴 > 北方領土返還要求運動奈良県民会議 > 活動報告 > 「令和7年度『北方領土と私たち』作文コンクール」実施のお知らせ
印刷
ページ番号:22574
更新日:2026年3月27日
ここから本文です。
「令和7年度『北方領土と私たち』作文コンクール」実施のお知らせ


詳しくは、、こちらをクリックしてください。(PDF:317KB)
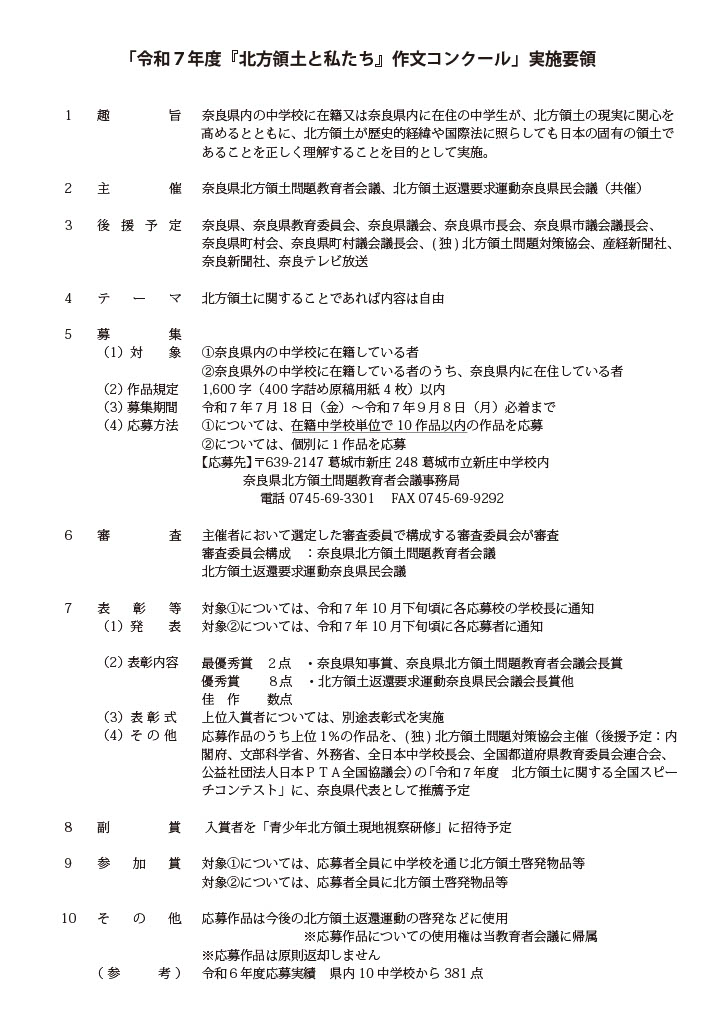
1 趣旨
奈良県内の中学校に在籍又は奈良県内に在住の中学生が、北方領土の現実に関心を高めるとともに、北方領土が歴史的経緯や国際法に照らしても日本の固有の領土であることを正しく理解することを目的として実施。
2 主催
奈良県北方領土問題教育者会議、北方領土返還要求運動奈良県民会議(共催)
3 後援予定
奈良県、奈良県教育委員会、奈良県議会、奈良県市長会、奈良県市議会議長会、奈良県町村会、奈良県町村議会議長会、(独)北方領土問題対策協会、産経新聞社、奈良新聞社、奈良テレビ放送
4 テーマ
北方領土に関することであれば内容は自由
5 募集
- (1)対象 ①奈良県内の中学校に在籍している者
- (1)対象 ②奈良県外の中学校に在籍している者のうち、奈良県内に在住している者
- (2)作品規定 1,600字(400字詰め原稿用紙4枚)以内
- (3)募集期間 令和7年7月18日(金曜日)~令和7年9月8日(月曜日)必着まで
- (4)応募方法
- ①については、在籍中学校単位で10作品以内の作品を応募
- ②については、個別に1作品を応募
【応募先】
〒639-2147 葛城市新庄 248 葛城市立新庄中学校内
奈良県北方領土問題教育者会議事務局
電話 0745-69-3301 FAX 0745-69-9292
6 審査
主催者において選定した審査委員で構成する審査委員会が審査
審査委員会構成:奈良県北方領土問題教育者会議
北方領土返還要求運動奈良県民会議
7 表彰等
- (1)発表
- 対象①については、令和6年10月下旬頃に各応募校の学校長に通知
- 対象②については、令和6年10月下旬頃に各応募者に通知
- (2)表彰内容 最優秀賞 2点・奈良県知事賞 奈良県北方領土問題教育者会議会長賞
- (2)表彰内容 優秀賞 8点・北方領土返還要求運動奈良県民会議会長賞他
- (2)表彰内容 佳作 数点
- (3)表彰式 上位入賞者については、別途表彰式を実施
- (4)その他 応募作品のうち上位1%の作品を、(独)北方領土問題対策協会主催(後援予定:内閣府、文部科学省、外務省、全日本中学校長会、全国都道府県教育委員会連合会、公益社団法人日本PTA全国協議会)の「令和6年度 北方領土に関する全国スピーチコンテスト」に、奈良県代表として推薦予定
8 副賞
入賞者を「青少年北方領土現地視察研修」に招待予定
9 参加賞
- 対象①については、応募者全員に中学校を通じ北方領土啓発物品等
- 対象②については、応募者全員に北方領土啓発物品等
10 その他
応募作品は今後の北方領土返還運動の啓発などに使用
※応募作品についての使用権は当教育者会議に帰属
※応募作品は原則返却しません
(参考)令和6年度応募実績 県内10中学校から381点